- Opis
-
Autonomiczny koncertrator ROPAM Hub-SimplePLC-D4M

NAJWAŻNIEJSZE CECHY
- SmartPLC: innowacyjna i unikalna dwukierunkowa komunikacja po linii zasilania NN (230VAC),
- możliwość integracji dowolnymi systemami poprzez wejścia/wyjścia,
- Zasięg : praktycznie nieograniczony w ramach jednej sieci energetycznej, instalacji budynkowej niskiego napięcia NN, przy sieci trójfazowej i/lub dużych zakłóceniach należy zastosować sprzęgacz PLC,
- obsługa 8 urządzeń SmartPLC
PRZEZNACZENIE
System Automatyki budynkowej SimplePLC jest to autonomiczny system sterowany poprzez wejścia/wyjścia wykorzystujący technologie SmartPLC. SmartPLC to unikalne i innowacyjne podejście do komunikacji,zmieniające instalacje elektryczną budynku w magistralę komunikacyjną dla sterowania i kontroli. Technologia SmartPLC firmy Ropam Elektronik otwiera nowy rozdział w automatyce budynkowej i daje niedostępne dotychczas możliwości dla projektantów i integratorów.
Zastosowanie:
- inteligentny dom, automatyka domowa,
- elektroniczne systemy sygnalizacji włamania,
- zdalne sterowanie i kontrola urządzeń elektrycznych,
- inteligentne oświetlenie.

MOŻLIWOŚĆ PRZEDŁUŻENIA GWARANCJI!

HUB-SIMPLEPLC
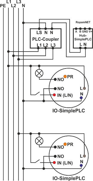
Koncentrator Hub-SimplePLC pozwala na sterowanie rozproszonymi „inteligentnymi łącznikami” ( IO-SimplePLC/IOE-SimplePLC) za pomocą wejść/wyjść . Komunikacja między ekspanderami wejść/wyjść a koncentratorem oparta jest o magistralę RopamNET. Natomiast komunikacja pomiędzy koncentratorem a inteligentnymi łącznikiem odbywa się po liniach zasilania (230VAC) niskiego napięcia dzięki technologii SmartPLC.

WŁAŚCIWOŚCI
- możliwość integracji dowolnymi systemami poprzez wejścia/wyjścia,
- kompatybilność ekspanderami EXP-I8-RN, EXP-O8R-RN :magistrala RopamNET,
- SmartPLC: innowacyjna i unikalna dwukierunkowa komunikacja po linii zasilania NN (230VAC),
- Bezpieczeństwo: dynamiczny wybór trasy, 'samolecząca’ się sieć, zabezpieczenie przed podsłuchem i interferencją, niezawodność dostarczania danych z potwierdzeniem, bezpieczeństwo, szyfrowanie AES256 w najniższej warstwie danych,
- Zasięg : praktycznie nieograniczony w ramach jednej sieci energetycznej, instalacji budynkowej niskiego napięcia NN, przy sieci trójfazowej i/lub dużych zakłóceniach należy zastosować sprzęgacz PLC,
- Obsługa 8 urządzeń SmartPLC,
- Obudowa na szynę DIN, 4 moduły DIN.
W SKŁAD ZESTAWU WCHODZI
- Autonomiczny koncertrator ROPAM Hub-SimplePLC-D4M (nr. kat 10046)
- Gwarancja
- Paragon lub faktura VAT
DO POBRANIA
Karta katalogowa
Instrukcja instalacji - Najważniejsze cechy
-
Informacje dodatkowe
Numer katalogowy 10046 Model Hub-SimplePLC-D4M Producent ROPAM Krótki opis Autonomiczny koncentrator sieci SmartPLC dla systemu SimplePLC Gwarancja 24 miesiące Link do strony producenta Nie Typ włókna brak danych Ilość włókien brak danych Rodzaj włókna brak danych - Recenzje
-
Recenzje klientów
Opinia „Autonomiczny koncertrator ROPAM Hub-SimplePLC-D4M”
- Tagi produktu
-
Tagi produktu
Użyj spacji aby rozdzielić tagi, apostrofów (’) aby wpisać frazy.
- Pliki do pobrania
-
Pliki do pobrania
Karta katalogowa

Zostań instalatorem Bezpieczny+


Kamery IP Kenik – zobacz więcej

Szafy rackowe GetFort – profesjonalna jakość w dobrej cenie


